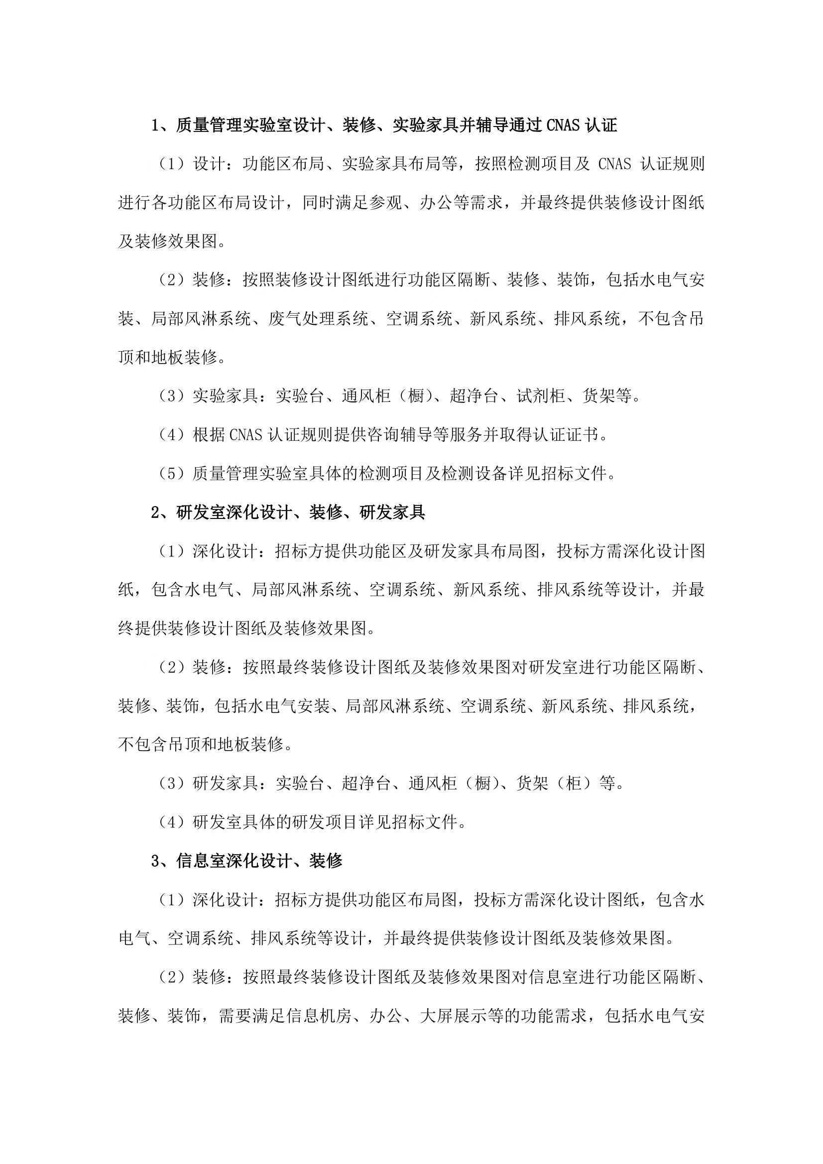
www日韩高清I99免费在线观看I成人黄色资源I精品一二三四在线I久久爱导航I久久1区I日韩欧美一二三I蜜臀av性久久久久av蜜臀妖精
首頁
關于露露
企業介紹
核心價值
品牌故事
企業榮譽
企業責任
產品介紹
露系列
奶系列
水系列
投資者專區
露露公告
投資者教育基地
防非投保宣傳專欄
新聞中心
企業公示
企業新聞
媒體報道
市場活動
視頻中心
商務公告
招標公告
招商信息
招聘信息
聯系我們
官方商城
公司總機
售后服務
商務合作
Search
內網入口
首頁
關于露露
企業介紹
核心價值
品牌故事
企業榮譽
企業責任
產品介紹
露系列
奶系列
水系列
投資者專區
露露公告
財務信息
防非投保宣傳專欄
新聞中心
企業公示
企業新聞
媒體報道
市場活動
視頻中心
商務公告
招標公告
招商信息
招聘信息
聯系我們
官方商城
公司總機
售后服務
商務合作
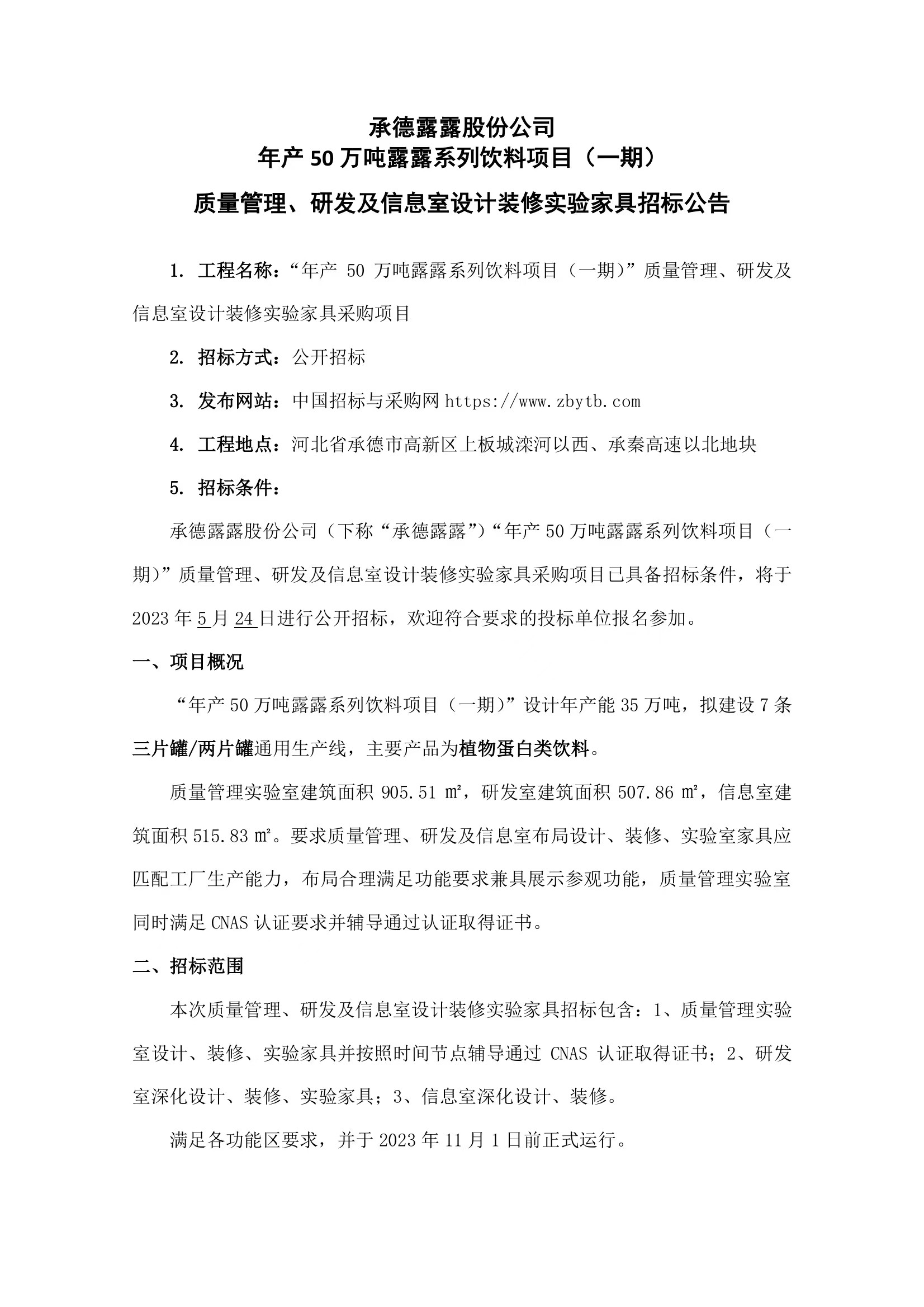
lolo 2023-05-24
承德露露股份公司年產50萬噸露露系列飲料項目(一期)質量管理、研發及信息室設計裝修實驗家具
上一篇:
中標通知書
下一篇:
承德露露股份公司2023杏仁奶上市營銷策劃推廣方案項目招標公告
返回列表
露露
有味道
中國植物蛋白飲料開創者
關于露露
企業介紹
核心價值
品牌故事
企業榮譽
企業責任
產品介紹
露系列
奶系列
水系列
投資者專區
露露公告
投資者教育基地
防非投保宣傳專欄
新聞中心
企業公示
企業新聞
媒體報道
市場活動
視頻中心
商務公告
招標公告
招標信息
招聘信息
聯系我們
官方商城
公司總機
售后服務
商務合作
聯系我們
天貓旗艦店
京東旗艦店
拼多多旗艦店
Copyright@2026 承德露露股份公司
冀ICP備05017468號-1